近日,吉林、上海、海南、四川、云南、湖北、安徽、福建、西藏、新疆、内蒙古、江苏、宁夏、天津、黑龙江、重庆、河北、贵州、山西、甘肃、广西、湖南、江西、辽宁、广东、山东、陕西、河南、北京发布通知,明确了2022年高新技术企业认定的相关要求。
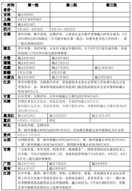
一、申报时间
二、申报条件
按照《高新技术企业认定管理办法》第十一条规定,认定高新技术企业需同时满足以下条件:
(一)企业申请认定时须注册成立一年以上。
(二)企业通过自主研发、受让、受赠、并购等方式,获得对其主要产品(服务)在技术上发挥核心支持作用的知识产权的所有权。
(三)对企业主要产品(服务)发挥核心支持作用的技术属于《国家重点支持的高新技术领域》规定的范围。
(四)企业从事研发和相关技术创新活动的科技人员占企业当年职工总数的比例不低于10%。
(五)企业近三个会计年度(实际经营期不满三年的按实际经营时间计算,下同)的研究开发费用总额占同期销售收入总额的比例符合如下要求:
1.最近一年销售收入小于5,000万元(含)的企业,比例不低于5%;
2.最近一年销售收入在5,000万元至2亿元(含)的企业,比例不低于4%;
3.最近一年销售收入在2亿元以上的企业,比例不低于3%;
其中,企业在中国境内发生的研究开发费用总额占全部研究开发费用总额的比例不低于60%。
(六)近一年高新技术产品(服务)收入占企业同期总收入的比例不低于60%。
(七)企业创新能力评价应达到相应要求。
(八)企业申请认定前一年内未发生重大安全、重大质量事故或严重环境违法行为。
三、联系方式
| 省份 | 联系方式 | 网址 | 
| 吉林 | 陈嵩嵩 0431-82752871、13500828700(微信同步) 梁 克 0431-82752872 谢 斌 0431-82752795 李洪波0431-82752797 地址:吉林省长春市南关区人民大街9999号省政务大厅214室(省科技厅行政审批办) | http://kjt.jl.gov.cn/xwzx/tztg/202202/t20220209_8392509.html | 
| 上海 | 上海市高新技术企业认定办公室地址:钦州路100号1号楼三楼307~308室。 业务咨询,网上填报技术咨询电话:8008205114(座机)、4008205114(手机) 邮件咨询:gqrdb@stcsm.sh.gov.cn | http://stcsm.sh.gov.cn/zwgk/tzgs/zhtz/20220304/1ca20b071d974c489556ef8eb97dcfde.html | 
| 海南 | 海南省高企认定办:65300226,65333680,65309922。 | http://dost.hainan.gov.cn/xxgk/xxgkzl/xxgkml/202203/t20220309_3152553.html | 
| 四川 | 省生产力促进中心谭攀雷林胡涵涵周乐瑶(028)681078426810783768107839 科技厅高新处王雄武金攀静 (028)62103772 | http://kjt.sc.gov.cn/kjt/gstz/2022/2/16/d8cda2d9d96847c7a7f7bba4e7d19868.shtml | 
| 云南 | (一)云南省科技厅高新处 联系人:吴菲、魏金亚、姜浩 联系电话:0871-63160665(兼传真) 通信地址:昆明市北京路542号云南省科技大楼502室邮编:650051 (二)云南省高新技术企业发展促进会 联系人:包雨鑫、姚广博、邢学东 联系电话:18788519025、15687792686、13658897926 材料报送地址:昆明市世博路8号北航(云南)创新研究院6栋1楼 | http://kjt.yn.gov.cn/html/2022/tongzhigonggao_0121/4764.html | 
| 湖北 | 高企申报咨询 027-87272996/87265789/87125871 湖北省政务服务网注册登录咨询 027-12345 省科技厅 姜胜来 027-87135815 省财政厅 黄倩文 027-67818528 省税务局 胡宏凯 027-87322308 | https://kjt.hubei.gov.cn/kjdt/tzgg/202203/t20220315_4040210.shtml | 
| 安徽 | 省科技厅联系电话:0551-62610321 62674421 省财政厅联系电话:0551-68150176 省税务局联系电话:0551-62831644 省高新中心网上申报咨询电话:0551-65370026 省政务服务中心科技厅窗口电话:0551-62999803 | http://kjt.ah.gov.cn/kjzx/tzgg/120883421.html | 
| 福建 | 省科技厅高新处,联系电话:0591-87881523、0591-87881521 省财政厅税政处,联系电话:0591-87097827 省税务局企税处,联系电话:0591-87098273 省高新技术创业服务中心,联系电话:0591-87645521、83778967,E-mail:cy905@fjfhq.com | http://kjt.fujian.gov.cn/xxgk/tzgg/202203/t20220318_5862227.htm | 
| 西藏 | 西藏自治区生产力促进中心 联系人:扎西普尺 联系电话:0891-6837871 | http://sti.xizang.gov.cn/xxgk/tzgg/202203/t20220318_288909.html | 
| 新疆 | 崔奇0991-3626571 王付娟0991-4592860 肖毅0991-3824870 认定咨询QQ群:68061097 | http://kjt.xinjiang.gov.cn/kjt/c100264/202203/cca4f9e0ac874d02806e9903daa22248.shtml | 
| 内蒙古 | 内蒙古自治区科学技术厅 联系人:贾媛、李艳丽 电话:0471- 6328553、6328601 地址:呼和浩特市丰州南路78号内蒙古自治区科技厅 | https://kjt.nmg.gov.cn/kjdt/tzgg/202203/t20220322_2021319.html | 
| 江苏 | 省高企认定管理工作协调小组办公室联系人: 省科技厅高新处 李天童 电话:025-57715164 省财政厅税政处 高丽晴 电话:025-83633817 省税务局企业所得税处 缪青 电话:025-58528833 省生产力促进中心联系人:徐雷、任海玲 电 话:025—85485961、85485971 | http://kxjst.jiangsu.gov.cn/art/2022/3/24/art_82540_10387449.html | 
| 宁夏 | 宁夏科技发展战略和信息研究所 联系人:李洪娟 韩 博 电 话:0951-5032792 5020997 自治区科技厅高新处 联系人:张海东 叶学军 电 话:0951-5026942 | https://kjt.nx.gov.cn/kjdt/tzgg/202203/t20220328_80716.html | 
| 天津 | 市高企认定办 政策咨询:022-24434608、022-58832916 高企更名、年报、申报系统咨询:022-58832971 | http://kxjs.tj.gov.cn/ZWGK4143/TZGG2079/202203/t20220330_5843191.html | 
| 黑龙江 | 黑龙江省科学技术情报研究院 联系电话:0451—51920607、51920608 地址:哈尔滨市松北区创新三路600号科技大厦616室 邮箱:hljgqrd@163.com 黑龙江省科学技术厅高新技术处 联 系 人:关瑛玺 联系电话:0451—82628379 | http://kjt.hlj.gov.cn/html/zwgk/TZTG/kjjhtz/show-33136.html | 
| 重庆 | 业务咨询电话: 67300549、67788354 | http://kjj.cq.gov.cn/zwxx_176/tzgg/202204/t20220406_10590152.html | 
| 河北 | 联系人:王童玲 石铁铸 联系电话:0311-66507552, 86251915 | https://kjt.hebei.gov.cn/www/xwzx15/tzgg35/sttz15/259936/index.html | 
| 贵州 | 政策咨询: 0851-85823657,85826038 | http://kjt.guizhou.gov.cn/xwzx/tzgg_73876/202204/t20220422_73541410.html | 
| 山西 | (一)省高企认定办公室 省科技厅综合前沿科技处 司文斌 0351-4033005 (二)行政审批窗口受理 省政务服务中心 耿 冰 0351-7731368 | http://kjt.shanxi.gov.cn/xxgk/zfxxgkml/acs_11737/zhqykjc/202204/t20220428_5917715.shtml | 
| 甘肃 | 1.省科技厅高新处 联 系 人:王 扬 联系电话:0931-8825719 2.省计算中心 联系人:赵志威 联系电话:0931-8821047 0931-4549342 地 址:兰州市城关区庆阳路42号312办公室 | http://kjt.gansu.gov.cn/kjt/c111529/202204/2029081.shtml | 
| 广西 | 申报材料报送 收件人:方芳、闭合 电话:0771—5336935、5318614 | http://kjt.gxzf.gov.cn/dtxx_59340/tzgg/t11838726.shtml | 
| 湖南 | (一)省认定办 省科技厅成果与区域处陈上0731-88988819 省财政厅税政法规处肖淳丹0731-85165043 省税务局企业所得税处吴茜0731-85526917 (二)系统申报及材料报送 省火炬创业中心 刘军0731-88988749 李润洁0731-88988755 | http://kjt.hunan.gov.cn/kjt/xxgk/tzgg/tzgg_1/202204/t20220429_23214844.html | 
| 江西 | (一)“江西省高新技术企业认定平台”技术支持 单 位:江西微博科技有限公司 联 系 人:金俊峰 刘聪 联系电话:0791-88302858 (二)省高企认定办地址和联系人 省科技厅高新处813室 联系人:宋亮 张绪波 联系电话:0791-86265355/86253496 | http://kjt.jiangxi.gov.cn/art/2022/4/29/art_27029_3942025.html | 
| 辽宁 | 省高企认定管理工作领导小组办公室 联系人:高照 甘甜甜 联系电话:024—23983460 | http://kjt.ln.gov.cn/tztg/gztz/202205/t20220505_4552942.html | 
| 广东 | 1.省高企业务咨询电话: 020-83163265、87681637、87684602。 2.省科技业务阳光政务平台技术支持电话: 020-83163338。 3.省高企业务管理电话: 020-83163872、83170061、38358042。 | http://gdstc.gd.gov.cn/zwgk_n/tzgg/content/post_3924866.html | 
| 山东 | 省科技厅高新处:0531-51751592、51751158 省财政厅税政处:0531-51769876 省税务局企业所得税处:0531-85656731 | http://kjt.shandong.gov.cn/art/2022/5/11/art_13360_10296474.html | 
| 陕西 | 省科技厅 苗宏雄 029-87292778 省财政厅 杨建霞 029-68936132 省税务局 何黎 029-87695158 业务咨询:陕西省高企认定工作群(QQ群号:735541123) 申报系统技术支持:029-81776038 | https://kjt.shaanxi.gov.cn/kjzx/tzgg/267110.html | 
| 河南 | (一)省领导小组办公室联系方式 省科技厅科技企业处,联系电话:0371-65956583 省财政厅税政处,联系电话:0371-65808805 省税务局企业所得税处,联系电话:0371-81906127 (二)省领导小组办公室委托省高技术创业服务中心负责申报材料受理、网络系统相关问题咨询解答。 省高技术创业服务中心地址:郑州市政七街与纬五路交叉口南80米路东金岸大厦六楼618室 材料受理联系电话:0371-69151867、69151869 网络系统技术支持电话:0371-65721369(国家系统)、65955158(省系统) 电子邮箱:hnsgqrd@126.com | https://kjt.henan.gov.cn/2022/05-13/2448619.html | 
| 北京 | 北京市科学技术委员会、中关村科技园区管理委员会 88827981、88828830、64853166转401/402/403/404 | http://kw.beijing.gov.cn/art/2022/5/19/art_736_629636.html | 
来源:今日知讯
 
	 
						