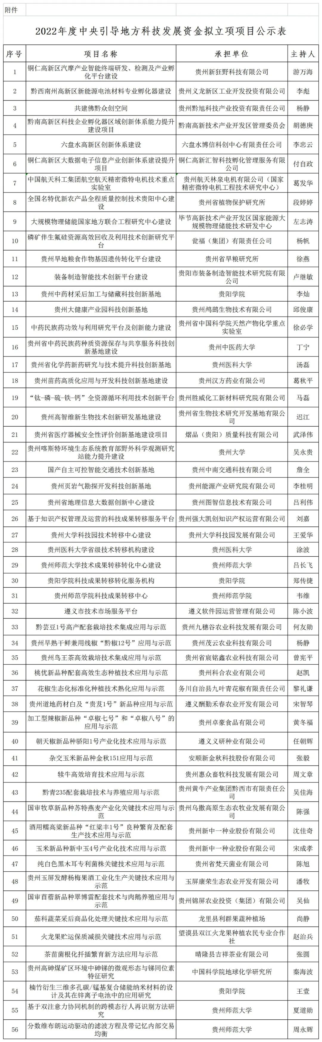
经贵州省科技厅2022年厅长办公会第13次会议审议通过,现对2022年度中央引导地方科技发展资金拟立项项目予以公示,公示期7日(2022年10月28日—11月3日)。如有异议,请向省科技厅科技项目管理处反映(联系电话:0851-86987256);如有投诉,请向省科技厅科技监督与诚信建设处反映(电话:0851-85816110)。
附件:2022年度中央引导地方科技发展资金拟立项项目公示表.xlsx
来源:贵州省科技厅
经贵州省科技厅2022年厅长办公会第13次会议审议通过,现对2022年度中央引导地方科技发展资金拟立项项目予以公示,公示期7日(2022年10月28日—11月3日)。如有异议,请向省科技厅科技项目管理处反映(联系电话:0851-86987256);如有投诉,请向省科技厅科技监督与诚信建设处反映(电话:0851-85816110)。
附件:2022年度中央引导地方科技发展资金拟立项项目公示表.xlsx
来源:贵州省科技厅
上一篇:展贵州风采,贵州组团参加第十七届中国国际中小企业博览会
下一篇: 名单公示 | 省商务厅关于重点生活物资保供企业名单的公示