当前位置:首页 文章详情 关于印发《中央支持地方公共文化服务体系建设补助资金管理办法》的通知
关于印发《中央支持地方公共文化服务体系建设补助资金管理办法》的通知

关于印发《中央支持地方公共文化服务体系建设补助资金管理办法》的通知

财教〔2022〕270号

中央宣传部,文化和旅游部、广电总局、体育总局、文物局,各省、自治区、直辖市、计划单列市财政厅(局),新疆生产建设兵团财政局: 

为进一步规范中央支持地方公共文化服务体系建设补助资金的管理,提高财政资金使用效益,根据国家有关法律法规和财政管理规定,我们对《财政部关于印发〈中央补助地方公共文化服务体系建设专项资金管理暂行办法〉的通知》(财教〔2015〕527号)进行了修订。现将修订后的资金管理办法印发给你们,请遵照执行。 

附件:中央支持地方公共文化服务体系建设补助资金管理办法


  财  政  部 






上一篇:展贵州风采,贵州组团参加第十七届中国国际中小企业博览会
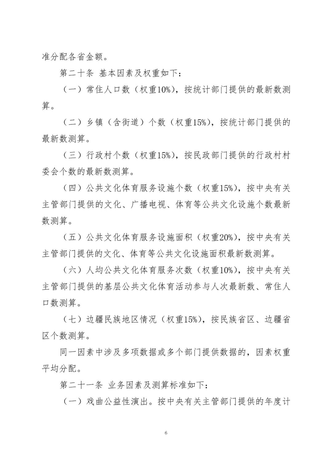
下一篇:商务部等5部门关于印发《中华老字号示范创建管理办法》的通知