当前位置:首页 文章详情 工业和信息化部办公厅关于组织开展2023年老年用品产品推广目录申报工作的通知
工业和信息化部办公厅关于组织开展2023年老年用品产品推广目录申报工作的通知

各省、自治区、直辖市及计划单列市、新疆生产建设兵团工业和信息化主管部门,各有关行业协会:


为深入贯彻《中共中央 国务院关于加强新时代老龄工作的意见》《国务院关于印发“十四五”国家老龄事业发展和养老服务体系规划的通知》有关要求,落实《关于促进老年用品产业发展的指导意见》,促进优质老年用品产品推广应用,现组织开展2023年老年用品产品推广目录申报工作。有关事项通知如下:


一、申报主体及范围


(一)申报主体。凡在中华人民共和国境内注册的开展老年用品研发、生产的企事业单位均可自愿申报。 

 

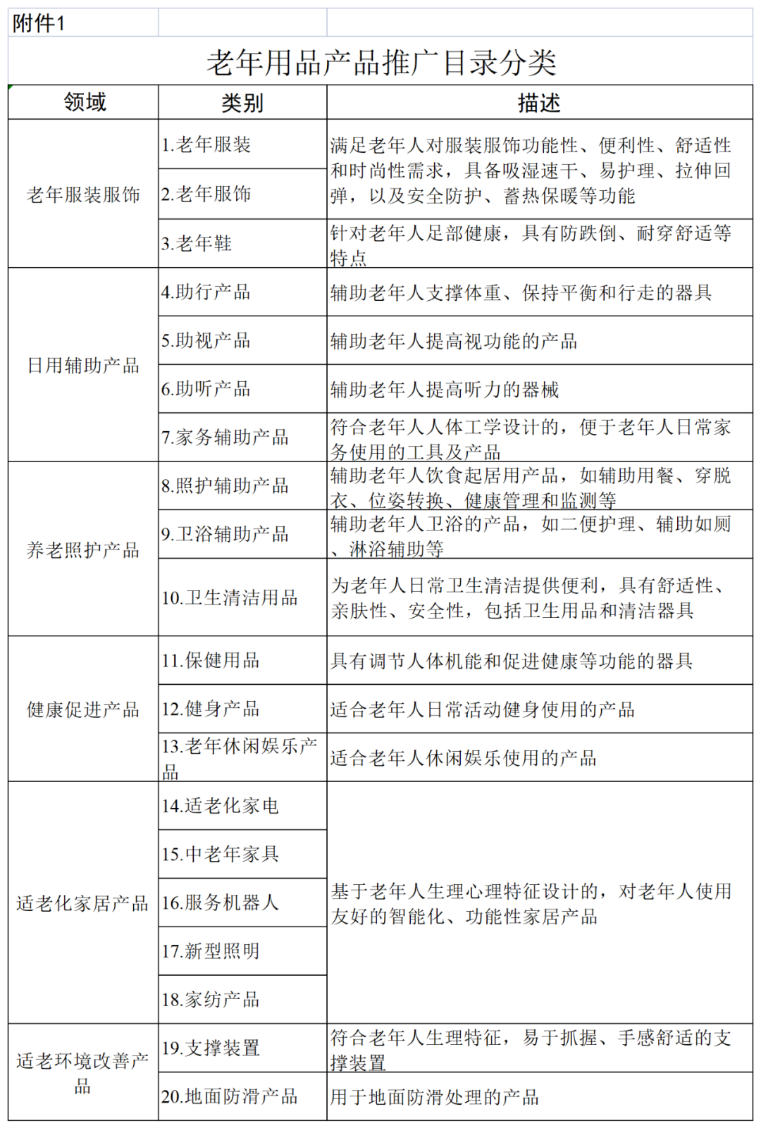
(二)产品范围。老年服装服饰、日用辅助产品、养老照护产品、健康促进产品、适老化家居产品、适老环境改善产品等6大领域20个品类。


二、申报要求


(一)申报单位应具备以下基本条件:    


  1.拥有所申报产品的自主品牌;


2.经营状况稳定,有健全的质量管理体系,近3年没有发生质量、安全事故;


3.无侵犯知识产权,违反国家法律法规以及行业政策相关行为。


(二)申报产品应具备以下基本条件:


  1.属于附件1所列分类;


2.在市场销售1年以上,具备一定的市场影响力,信誉良好,具有较高的用户认知度和满意度;


3.在设计、材料、技术、功能等方面具有创新性,适老化特征明显,能满足老年人日常生活多样化场景需求;


4.保证质量可靠和使用安全,符合相关国家标准、行业标准或团体标准,属于国家规定强制性市场准入要求范围的应获得相应准入资格;


5.入选《2022年老年用品产品推广目录》产品今年不再申报。


三、组织实施


(一)各省、自治区、直辖市、计划单列市及新疆生产建设兵团工业和信息化主管部门(以下统称省级工业和信息化主管部门)负责组织本地区申报工作,行业协会负责组织本行业申报工作。


(二)省级工业和信息化主管部门和相关行业协会对申报材料进行初步审核并确定拟推荐的产品名单,通过线上系统进行统一申报。请省级工业和信息化主管部门和相关行业协会于2023年6月30日前登录网站http://lnyp.cesinet.com,按照要求进行线上申报。    


(三)工业和信息化部通过专家评审等方式对申报产品进行评定,按照优中选优、示范引领原则确定拟入围产品,向社会公示,按程序发布《2023年老年用品产品推广目录》。    


四、其他事项


(一)省级工业和信息化主管部门、有关行业协会要加强审核把关,做好信息核实和甄别,对推荐企业、产品逐一提出推荐意见,确保推荐工作严肃公正。


(二)入围单位应承担起社会责任,把好产品质量关、生产安全关,持续推动产品创新升级。


(三)入围产品要主动接受社会监督和相关部门质量监督。发现问题一经核实,取消相关产品入围资格。    


联系人及电话:

技术支持:杨靳娇 010-64102616

业务内容:朱  蕊 010-68205655


附件:

1.老年用品产品推广目录分类.et

2.老年用品产品推广目录申报书.wps


工业和信息化部办公厅

2023年4月25日




上一篇:展贵州风采,贵州组团参加第十七届中国国际中小企业博览会
下一篇:省商务厅关于开展2023年度农产品供应链体系建设项目申报的通知